Halva sanningen om varför vi blir feta
Är det helt enkelt ”skitmat” som gör oss feta? Och vad är i så fall ”skitmat”?
Träningsbloggaren Jacob Gudiols nya bok försöker reda ut det på 275 sidor plus en rejäl referenslista. Den senare får laddas ner online, för att boken ska hålla sig någorlunda tunn.
Boken innehåller många värdefulla insikter för den som kan ta dem till sig. Här är mina kommentarer:
Ingen ”bantningsbok”
Det är inte lätt att veta var man ska börja, men kanske är den allra första meningen i boken passande: ”Det här är ingen bantningsbok”. Det stämmer bra – ingen får nämligen något enkelt eller effektivt recept för att bli smalare. Istället får man veta hur tusen olika saker i samhället och livsmedelsindustrin leder till våra ständigt ökade viktproblem.
För den som vill börja ta tag i ett eget viktproblem lär boken mest få saken att kännas svårare än någonsin. Den som redan har bra koll men vill lära sig mer och finjustera detaljer i sin livsstil och kosthållning kan däremot hitta gott om värdefulla idéer.
Mer än bara kalorier
Boken börjar oroväckande gammalmodigt och fyrkantigt på första sidan:
Vi vet utan tvekan vad som styr vikten; det handlar om ditt kaloriintag kontra din energiförbrukning.
Lyckligtvis fortsätter stycket med att detaljera hur extremt svårt det i praktiken är att använda sig av simpel kaloriräkning för att få kontroll över sin vikt. Det är nämligen inte alls så enkelt som det låter. För om det är ”kaloribalansen” som styr vikten, vad är det då som styr kaloribalansen?
Från ett enkelt uttryck om kalorier hamnar boken istället i det här ”förenklade” svaret:



Det handlar uppenbarligen inte bara om räkna kalorier…
Fokus på hjärnan och beroendeskapande mat och situationer
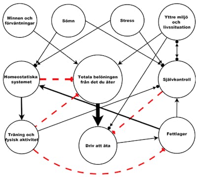
Huvudfokuset i boken är extremt influerat av forskaren och bloggaren Stephan Guyenet, som också är bokens första rekommenderade vidareläsning. Guyenet forskar just på hjärnans roll i styrseln av vikten och inte förvånande är han övertygad om att hjärnan är det absolut viktigaste organet för att förklara viktproblem. Det är också den bild som förs fram i boken ”Skitmat”.
Mitt i modellen ovan står ”Totala belöningen från det du äter”. Tanken är att mat som ger oss en speciell form av njutning, ”belöning”, får oss att äta mer genom dess effekt i hjärnan. Just ”skitmaten” är framtagen av skräpmatsindustrin för att maximera belöning och får oss enkelt att äta för mycket.
Forskningen bakom beroendeskapande skräpmat
Tveklöst ligger det mycket i denna teori och det finns många lärdomar man kan dra av den. Tyvärr blir det samtidigt komplicerat och rörigt, för vad kan ge belöning? Allt möjligt: Socker, fett, kalorier, stärkelse, salt, matens konsistens, smak, variation – eller brist på variation(!), alkolhol osv.
Försök undvika allt det och ändå är det inte nog – för även sömn, stress, miljö, självkontroll, reklam, träning, storleken på ens tallrik, hur många andra man äter tillsammans med och många, många andra saker påverkar också. Det blir lätt övermäktigt och omöjligt veta var man ska börja. Detta är alltså ingen bantningsbok.
Däremot får man som sagt en och annan idé. Visste du exempelvis att saltade rostade nötter ger mycket mer belöning än osaltade orostade nötter, och leder till att man äter betydligt mer i onödan? Det hade jag inte tänkt på men tveklöst är det sant åtminstone för mig. Detta är bara en av massor av små guldkorn som gömmer sig på de 275 sidorna.
Särskilt när det gäller beroendeskapande mat och matberoende kan man lära sig mycket om ny forskning och kunskap i den här boken.
Halva sanningen
En annan sak som påverkar starkt är kroppens ”Homeostatiska system” vilket du kan se nedan i bokens modell. Här är min största invändning mot boken.



Det homeostatiska systemet är alltså kroppens fantastiska funktion att se till att vi blir hungriga när vi behöver mat – och känner oss mätta när vi inte behöver mat. Det låter som ett viktigt system och det är det förstås också. Men i den här boken bortser Gudiol nästan helt från det. Istället fokuserar han nästan helt på andra sidan av myntet, det ”hedoniska systemet”, dvs hur hjärnan via belöning och andra faktorer kan drivas att äta för mycket.
Det innebär tyvärr att man bortser från minst halva lösningen på viktproblem. Det är dessutom den enkla och effektiva halvan man bortser från!
Varför struntar boken så fullständigt i kroppens verkliga hunger- och mättnadssystem? Det är oklart. På sid 15 förklarar Gudiol att boken ”nästan uteslutande” fokuserar på det hedoniska systemet med att det under vissa omständigheter kan ”köra över” det homeostatiska. På sidan 22 skriver han att om det homeostatiska systemet hade varit det enda som gav hunger så skulle knappt någon ha behövt oroa sig för sin vikt (ingen referens ges till detta storslagna påstående).
Samtidigt menar Gudiol helt korrekt att det homeostatiska systemet starkt påverkar det hedoniska. I praktiken innebär det att man när man är hungrig blir man mycket känsligare för belöning och mycket mer sugen på ”skitmat” såsom chips och godis. Så valet att bortse från hur verkliga hunger- och mättnadskänslor styrs känns högst märkligt – om det nu inte beror på att det då hade krävts ytterligare 275 sidor?
Det är här boken går vilse. Den huvudsakliga viktpåverkande effekten av LCHF och liknande kosthållningar verkar vara minskad hunger och minskat sötsug, via hormonella effekter (framförallt insulinsänkning) på just det homeostatiska systemet. Det gör i sin tur att det blir mycket lättare att stå emot sug efter skräpmat. Många har exempelvis noterat hur mättnaden på LCHF plötsligt kan göra det enkelt att gå förbi godishyllorna i butiken utan att knappt tänka på dem!
Så enkla råd får man inte här. Istället fokuserar boken på allt annat man kan göra för att hantera sitt sug efter mer mat. Det är också intressant, men för personer som har viktproblem lär den mest leda till förvirring och att man ger upp – eftersom det är så extremt komplicerat och rörigt. Jag saknar en enkel lösning som fungerar väldigt bra för många.
Det bara fungerar
Det är sannolikt nästan alltid effektivare och enklare att testa LCHF till att börja med. Det finns goda förklaringar kring hur det fungerar, via hormonet insulin, förklaringar som sannolikt stämmer bra:
Gudiol håller inte med, som regelbundna läsare vet. I boken hänvisar han bara till tidigare blogginlägg. Inte heller jag har plats att återuppliva denna evighetsdiskussion här, resultatet spelar dessutom begränsad roll.
Grundorsaken att råd om LCHF är bra är enkel: det är ett lättförståeligt råd som fungerar för många, både på kort och lång sikt. Det visar hundrafemtio år av erfarenheter liksom hundratals färska exempel och det bevisas av tiotals moderna vetenskapliga studier av högsta klass.
Att fokusera på ”skitmat” och belöning och hjärnan
Fungerar det i praktiken lika bra eller bättre att ge råd om mat som inte är belönande, mat som inte aktiverar hjärnans belöningssystem? Jag har inte sett en enda jämförande studie som visar bättre resultat av praktiskt långsiktigt genomförbar sådan kosthållning. Att enbart äta tråkig vätska ur en tub (vilket testats med god effekt) räknar jag inte som långsiktigt hållbart.
Teorin och praktiken kring belönande mat har däremot stor betydelse när det gäller skräpmats- och sockerberoende. Och det kan ge många nya små idéer som kan hjälpa många att lättare kontrollera sin vikt. Det är där jag ser det stora värdet med boken ”Skitmat”, att öppna ögonen för hur mycket miljön och matens karaktär kan påverka oss på nästan omärkliga vis och få oss att äta mycket mer än vi egentligen behöver för att vara mätta och nöjda.
Vem kan ha nytta av denna bok? Alla som inte blir så smala som de skulle önska på LCHF och alla som vill lära sig mer om hur din hjärna styr över hur mycket du äter.
Detta är dock ingen bantningsbok, det är i högsta grad överkursen. Intresserade kan läsa vidare om boken och beställa den här:
”Skitmat – Vad det är, varför det gör dig fet och varför du fortsätter att äta det”
Mer
Fyra enkla råd för ett friskare och smalare liv
Varför blir vi feta? Översatt intervju med Gary Taubes
Taubes och Guyenet: bråket fortsätter
En kalori är inte en kalori – inte ens nästan
Huvudskälet till fetma: Insulin
Det bara fungerar, exempel
”Nu slipper jag äntligen sockersuget”
Från sockerberoende till fettdrift
”De bästa 84 dagarna i mitt liv”
Fri från sockerberoende – tredje gången gillt!
Sockerberoende och ADHD under kontroll med LCHF
Sjuksköterska går ner 38 kilo med LCHF
Vad händer om man byter ett sockermissbruk mot LCHF?